TL;DR
Here’s a quick breakdown: DuploCloud’s Kubernetes Agent automates day-to-day cluster operations. It does this by:
- detecting and resolving incidents
- spinning up environments
- correlating issues
- executing approved remediations
Our DevOps engineer agent also handles pod failures, resource scaling, and troubleshooting. And all the while it maintains human oversight on any changes that need to be made.
The key outcomes? We can now deliver:
- Automated troubleshooting
- Reduced toil
- Faster incident response
- Runbook standardization
And your team doesn’t have to have development expertise. We’ve all but eliminated the operational complexity of Kubernetes.
Sounds too good to be true?
Let’s talk about it.
The Problem: Kubernetes Work Overwhelms Platform Teams
You’ve probably dealt with it many times: your platform engineers are spending 70% of their time on repetitive Kubernetes tasks.
They’re stuck restarting crashed pods and scaling deployments. Then, of course, they have to check on your resource limits. Meanwhile, the strategic work sits at a standstill.
And your operational burden grows greater every day:
- On-call engineers manually debug the same crashloop patterns over and over
- Platform teams copy-paste kubectl commands from outdated runbooks
- Developers wait hours for their platform team to investigate simple issues
- SREs burn out from constant context switching between incidents
Every crashloop, every OOM kill, every “can you check my pods?” request pulls your skilled engineers away from making your platform better.
How Our Kubernetes Agent Works
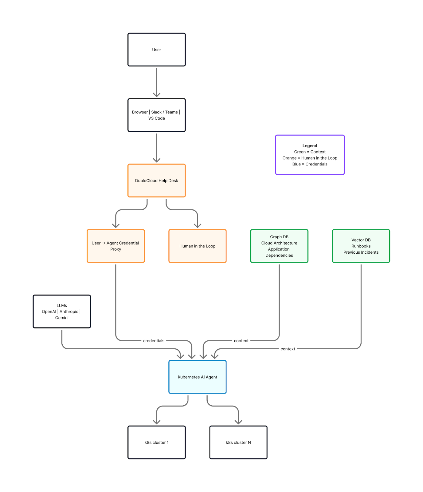
Below, you’ll see a map of DuploCloud’s Kubernetes AI Agent architecture. Here, you can see explicit credential flow, context ingestion, and human-in-the-loop execution.
Our Kubernetes Agent acts as your automated platform engineer. It identifies issues and proposes solutions based on proven runbook patterns. And of course, it integrates your own custom runbooks.

The Core Capabilities of DuploCloud’s Kubernetes Agent
- Event Correlation. This feature links pod failures to root causes across logs, metrics, and configs.
- Pattern Recognition. The agent will identify common failure modes from historical incidents.
- Safe Execution. Any and all remediation work will call for human approval before the system takes any action.
- Runbook Automation. The agent will convert your tribal knowledge into executable workflows.
The Technical Architecture of Our Kubernetes Agent

Real-World Use Cases
Still not sure you believe us? Take a look at some of the real-world use cases our clients have experienced using our Kubernetes Agent.
Use Case 1: Crashlooping Pod Resolution
Scenario: A client’s payment service pods were crash looping in production.
Agent Action:
bash
Ticket: "Investigate crashlooping in payment pods"
Analysis:
- 3 pods in CrashLoopBackOff
- OOMKilled 5 times in last hour
- Memory usage: 980Mi of 1Gi limit
Proposed Solution:
kubectl set resources deployment/payment-api -c payment --limits=memory=2Gi
Result: The action led to a memory limit increase once a human approved the suggested solution, and the pods became stable within 2 minutes.
Use Case 2: Node Pressure Response
Scenario: Another client had a node showing DiskPressure, which, of course, affected multiple services.
Agent Action:
bash
Ticket: "Node ip-10-0-1-50 showing DiskPressure"
Analysis:
- Node 87% disk usage
- 15 pods with large emptyDir volumes
- 3 completed jobs not cleaned up
Proposed Solution:
kubectl get pods --field-selector spec.nodeName=ip-10-0-1-50 -o json | \
jq -r '.items[] | select(.spec.volumes[]?.emptyDir) | .metadata.name' | \
head -n 5 | xargs kubectl delete pod
Result: Our client was able to recover 30GB of disk space, and the node pressure was resolved.
Use Case 3: Deployment Rollback
Scenario: One client’s new deployment caused a 50% failure rate.
Agent Action:
bash
Ticket: "High error rate after deployment"
Analysis:
- Deployment rolled out 15 minutes ago
- Error rate increased from 0.1% to 50%
- Previous version stable for 7 days
Proposed Solution:
kubectl rollout undo deployment/user-api
kubectl rollout status deployment/user-api
Result: The agent helped ensure a quick service rollback, and the error rate returned to baseline in 3 minutes.
In the end, your team can even run kubectl actions using plain English. They simply describe the task, and the system handles the exact commands for you.
Integration with Your Stack
When you’re ready to integrate our Kubernetes Agent with your cluster, you’ve got two pathways.
- You can have DuploCloud create the Kubernetes cluster across AWS, Azure, or GCP. Clusters created by the platform are automatically registered and made available to the Kubernetes AI Agent.
- Or, you can import an existing Kubernetes cluster by providing the Kubernetes API endpoint and access token. Once imported, the cluster is registered with DuploCloud and becomes available to the Kubernetes AI Agent.
Both options give the agent direct access to the cluster for monitoring, diagnostics, and automation.
Security & Compliance
But what about security? What about compliance?
Data Handling
When it comes to data, the Agent will manage the following:
- Processing Location: All analysis within your cluster
- Data Retention: Logs retained per your policy
- Audit Trail: Every kubectl command logged with approver
Access Control
We designed our Kubernetes AI Agent to be permissionless and credentialless. This means that when a user interacts with the agent, DuploCloud automatically generates short-lived credentials. These credentials are scoped to the user’s existing access level. The temporary credentials are then passed to the agent behind the scenes and will be used for all Kubernetes actions.
Compliance Alignment
Our Kubernetes Agent is aligned with:
- SOC 2 Type II
- HIPAA
- PCI-DSS
- FedRAMP
Customer Impact
A GRC leader recently adopted the Deployment & Environment Agent to simplify their Kubernetes operations. They also hoped to remove bottlenecks during their release process.
Their teams now diagnose issues faster, roll back safely, and launch new services. And they don’t have or even need deep YAML expertise.
Measured Outcomes
Time and again, we’ve seen the following results for our clients:
- Faster Recovery: The agent traces failures and enables safe rollbacks, reducing time spent restoring services.
- Quicker Launches: Teams can spin up environments and deploy microservices without manual YAML.
- Developer Enablement: Junior developers can use safe, self-serve deployments without having to escalate to senior engineers.
- More Time for Product Work: This reduced YAML and pipeline toil means teams can focus on shipping.
Agent Boundaries and Roadmap
DuploCloud provides AI agents for your core DevOps domains, including Kubernetes, AWS, observability, and CI/CD. Today, our users choose which agent to use for whichever task they’re working on.
And we’re currently actively integrating the A2A protocol so agents can automatically collaborate and pull in capabilities from other agents.
Our Kubernetes AI Agent works well with common Kubernetes architectures, operators, and Helm charts.
However, because the Kubernetes ecosystem is broad, your teams may need to inject company-specific terminology, workflows, and patterns into the agent.
And, as of now, a single request can’t run actions across multiple clusters. For example, queries like “Across prod and non-prod, how many containers are running nginx:1.29.4?” are not supported yet.
The good news is that we’re working on that, too. And we’ve got multi-cluster actions planned for an upcoming release.
Roadmap
Streaming: Real-time event streaming for faster detection, correlation, and remediation.
A2A: Agent-to-Agent coordination that lets Kubernetes, CI/CD, and Observability Agents collaborate on multi-step workflows.
Multi-Cluster: Unified visibility and operations across multiple Kubernetes clusters with shared guardrails and centralized control.
Try It Yourself
You can experience the Kubernetes Agent in our sandbox environment:
- Launch sandbox: [Link]
- Create a Ticket
- See it work: Watch the agent diagnose and propose solutions
Click Try Now on the top right of the page to start a 14-Day Sandbox Trial
The Bottom Line
Kubernetes Agents are transforming cluster operations from manual toil to intelligent automation even as you read this piece. They provide consistent troubleshooting, standardized remediation, and preserved operational knowledge. And you maintain human control over any changes.
For platform teams drowning in kubectl commands, the Kubernetes Agent is showing up with much-needed relief.